Salesforce & SAP Real Time Integration Solution
Our Salesforce & SAP custom solution supports point to point real-time integration without expensive middleware systems (Mule soft, Bhoomi, SAP CPI, Web Methods, etc.).
Our Solution offers Real-time Integration for below data objects, and customers can add new objects with minimal development and customizing effort


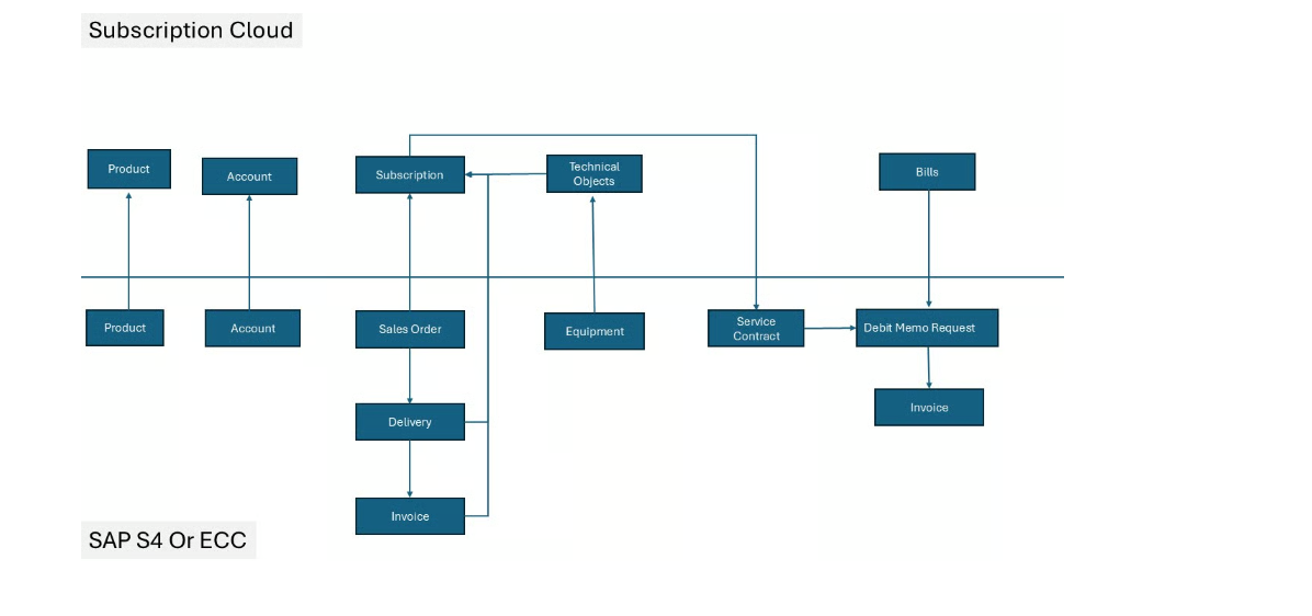
SAP Subscription Billing Cloud Solutions
SAP only offers Integration package solution for S4 HANA Public cloud with SAP CPI and Event Mesh. Varun Consulting offers a custom solution for Customers in SAP ECC and SAP S4 HANA On-Prem system without the need of Revenue Accounting and Reporting Module. Varun Consulting solution offers both time based and event based revenue recognition methods.



